郭丽君教授简介

郭丽君,女,1975.11,教授,博士,院长,博士生导师,教育部职业院校教育类专业教学指导委员会委员、全国普通高校本科教育教学评估专家、教育部师范类专业认证专家、湖南省芙蓉学者特聘教授、湖南省教育学学科带头人、湖南省学科评议组成员、湖南省新世纪121人才工程人选、湖南省青年社会科学研究“百人工程”人选、湖南省青联海外学人华侨界别副主委、湖南省社科青年委员会委员、学校教育生态学博士点领衔人、湖南省高校青年骨干教师。担任《Higher Education》《现代大学教育》《大学教育科学》《现代教育管理》《湖南社会科学》等多本学术期刊的审稿人,并任国家社科基金(教育学)、教育部人文社科研究项目、国家教学成果奖等项目和奖评审专家。
主要研究方向:高等教育管理;大学教师评价;高等教育生态学
主要代表性研究成果:
1.鉴定的省部级及以上科研项目20余项;
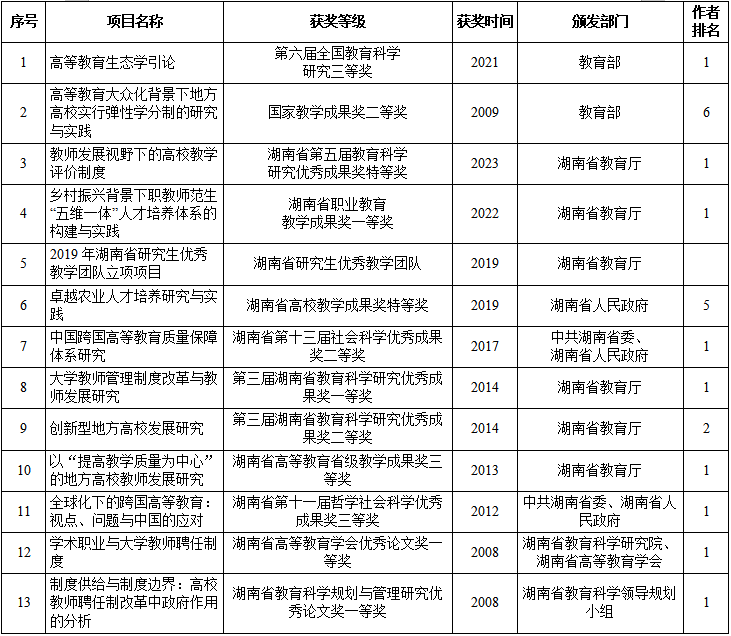
2.获得的省部级及以上奖励13项,代表性的有:

3.主持在研的省部级及以上科研项目3项,代表性的有:

4.发表核心以上学术论文60余篇,SCI、EI、SSCI、CSSCI等收录50余篇;
5.主编参编专著或教材16部。
联系方式:0731-84638394
邮箱:guolijun_shelly@163.com